Organization

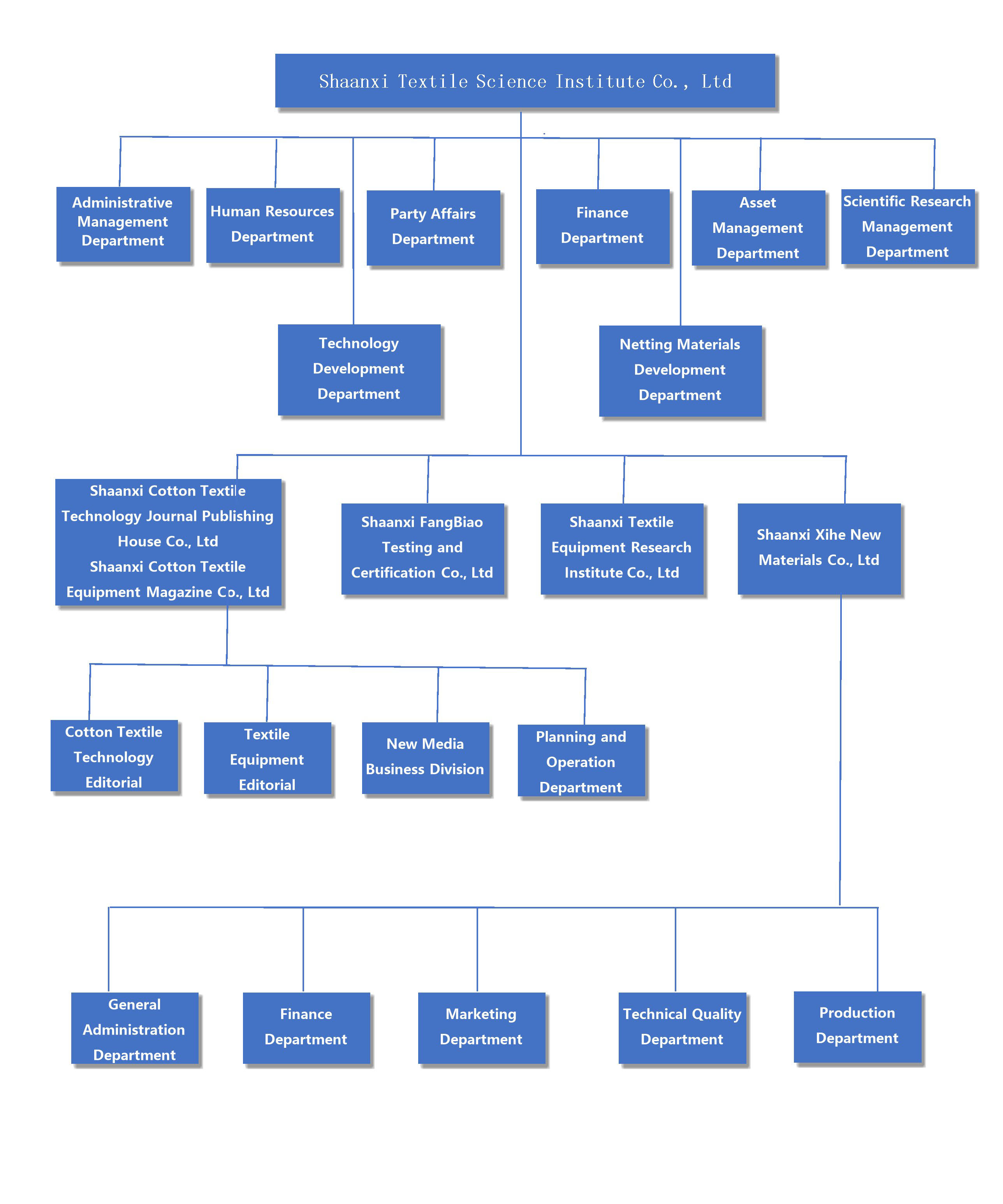
Organizational structure chart of Shaanxi Textile Science Research Institute Co., Ltd

Copyright ©  SHAANXI TEXTILE SCIENCE INSTITUTE Co., Ltd All Rights Reserved.

Address:Building E, No. 789 Chanba Third Road, Weiyang District, Xi'an City

TEL:+86-029-83553521

Technical Support:XDNET